| Verfügbarkeitsstatus: | |
|---|---|
| Menge: | |
PHA-40-12FB
Piezohannas
PHA-40-12FB
40 -kHz -Antikorrosive Ultraschallwandler Piezoelektrischer Wandler für Pegelsensor
Spezifikation:
Artikel | Technische Parameter | Bild | |
Name | 40 kHzAntikorrosive Wandler |
| |
Modell | PHA-40-12FB | ||
Frequenz | 40 kHz ±5% | ||
Erkennungsabstand | 0.5~12 m | ||
Minimale parallele Lmpedanz | Ω ± 20% | ||
PF ± 20%@1kHz | |||
Empfindlichkeit | |||
Gipfel Stromspannung<1500VPP | |||
-40~+80 ℃ | |||
≤3Kilos oder 0,3 MPa | |||
(Strahlbreite) Halbkraftstrahlbreite@-3db: 9 ° ±10%, Spitzer Winkel:21 ° ±10% | |||
Wohnmaterial | Ptfe | ||
Verwendungszweck | Ultraschallstufe, Ultraschall-Anti-Kollision, Ultraschall-Entfernungsmesser | ||
BodenfadenM60 × 2 oderG2A | |||
Schutzlevel | IP68 | ||
Verkabelungsanleitungen | Integrierte Grenzfläche (3Pin, 2,54 mm Klemme): Rot positiv, weiß negativ, schwarzer Schilddraht; Grenzfläche (3Pin, 2,0 mm Klemme): Weiß und Schwarz für Temperatursensordraht (MF58); | ||
Zulassungskurve | Produktstrukturdiagramm | ||
| |||
Ultraschallpegelmessanwendung:
IN Nichtkontakt-Ultraschall Levelmessung emittiert der Sensor Ultraschallimpulse in Richtung des Mediums, was sie dann zurück widerspiegelt.Die verstrichene Zeit von der Emission bis zur Rezeption der Signale ist proportional zum Niveau im Tank. Ultraschallsensoren sind ideal für einfache Standardanwendungen für beide für Flüssigkeiten und für Festkörper.
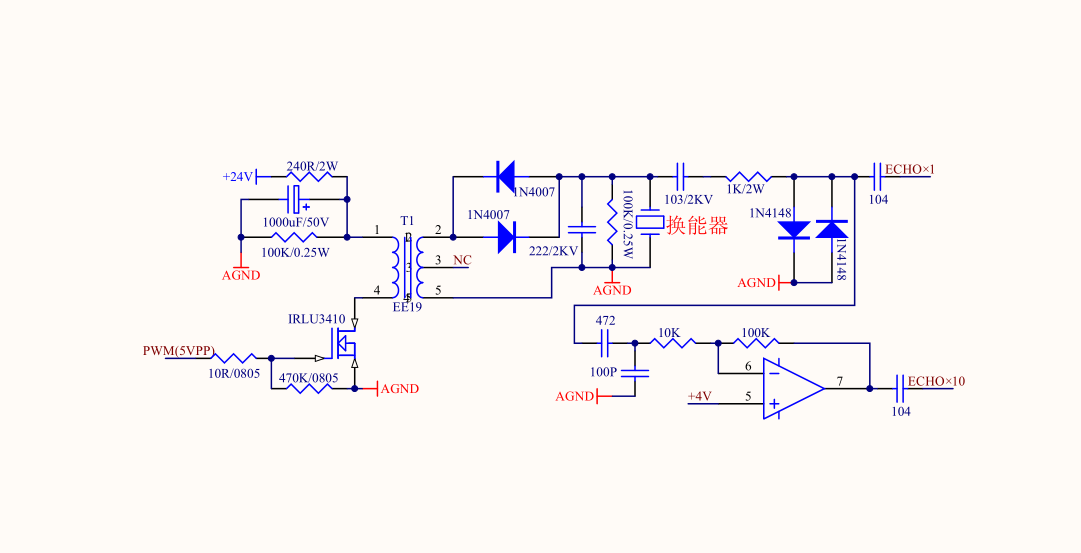
Antriebskreis:
40 -kHz -Antikorrosive Ultraschallwandler Piezoelektrischer Wandler für Pegelsensor
Spezifikation:
Artikel | Technische Parameter | Bild | |
Name | 40 kHzAntikorrosive Wandler |
| |
Modell | PHA-40-12FB | ||
Frequenz | 40 kHz ±5% | ||
Erkennungsabstand | 0.5~12 m | ||
Minimale parallele Lmpedanz | Ω ± 20% | ||
PF ± 20%@1kHz | |||
Empfindlichkeit | |||
Gipfel Stromspannung<1500VPP | |||
-40~+80 ℃ | |||
≤3Kilos oder 0,3 MPa | |||
(Strahlbreite) Halbkraftstrahlbreite@-3db: 9 ° ±10%, Spitzer Winkel:21 ° ±10% | |||
Wohnmaterial | Ptfe | ||
Verwendungszweck | Ultraschallstufe, Ultraschall-Anti-Kollision, Ultraschall-Entfernungsmesser | ||
BodenfadenM60 × 2 oderG2A | |||
Schutzlevel | IP68 | ||
Verkabelungsanleitungen | Integrierte Grenzfläche (3Pin, 2,54 mm Klemme): Rot positiv, weiß negativ, schwarzer Schilddraht; Grenzfläche (3Pin, 2,0 mm Klemme): Weiß und Schwarz für Temperatursensordraht (MF58); | ||
Zulassungskurve | Produktstrukturdiagramm | ||
| |||
Ultraschallpegelmessanwendung:
IN Nichtkontakt-Ultraschall Levelmessung emittiert der Sensor Ultraschallimpulse in Richtung des Mediums, was sie dann zurück widerspiegelt.Die verstrichene Zeit von der Emission bis zur Rezeption der Signale ist proportional zum Niveau im Tank. Ultraschallsensoren sind ideal für einfache Standardanwendungen für beide für Flüssigkeiten und für Festkörper.
Antriebskreis: