| Verfügbarkeitsstatus: | |
|---|---|
| Menge: | |
PHA-40-12C-FB
Piezohannas
PHA-40-12C-FB
40 -kHz -Antikorrosive Ultraschallwandler Piezoelektrischer Wandler für Pegelsensor
Spezifikation:
Artikel | Technische Parameter | Bild | |
Name | 40 -kHz -Antikorrosiv -Wandler |
| |
Modell | PHA-40-12c-fB | ||
Frequenz | 40 kHz ±5% | ||
Erkennungsabstand | 0.5~12 m | ||
Minimum Parallele Lmpedanz | 200Ω ± 20% | ||
3200PF ± 20%@1kHz | |||
Empfindlichkeit | Fahrspannung:700VPP,Distanz:0,6 m, Echoamplitude:470mv | ||
Gipfel Stromspannung<1500VPP | |||
-40~+80 ℃ | |||
≤ 3 kilos oder 0,3 MPa | |||
| (Strahlbreite) Halbleistungstrahlbreite bei -3 dB: 7 ° ±10%, Scharfen Winkel: 16 ° ±10% | ||
Gehäuse Material | Abs | ||
Verwendungszweck | Ultraschall eben Messgerät,Überwachung,Crashdosiger, Sicherheit | ||
Schutzlevel | IP68 | ||
Gewicht | 750g ± 5% | ||
Verkabelungsanleitungen | integratED -Typ:Verbinder(3Pin, 2,54 mm Terminal) :Rot+,Weiß-,Schwarz: Schützer Draht;Verbinder(3pIn 2,0 mm Terminal):weiß schwarz:Temperatursensor(MF58); | ||
Zulassungskurve | Produktstrukturdiagramm | ||
| |||
Ultraschallpegelmessanwendung:
IN Nichtkontakt-Ultraschall Levelmessung emittiert der Sensor Ultraschallimpulse in Richtung des Mediums, was sie dann zurück widerspiegelt.Die verstrichene Zeit von der Emission bis zur Rezeption der Signale ist proportional zum Niveau im Tank. Ultraschallsensoren sind ideal für einfache Standardanwendungen für beide für Flüssigkeiten und für Festkörper.
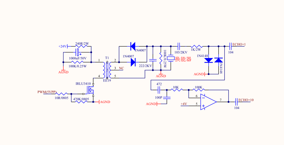
Antriebskreis:
40 -kHz -Antikorrosive Ultraschallwandler Piezoelektrischer Wandler für Pegelsensor
Spezifikation:
Artikel | Technische Parameter | Bild | |
Name | 40 -kHz -Antikorrosiv -Wandler |
| |
Modell | PHA-40-12c-fB | ||
Frequenz | 40 kHz ±5% | ||
Erkennungsabstand | 0.5~12 m | ||
Minimum Parallele Lmpedanz | 200Ω ± 20% | ||
3200PF ± 20%@1kHz | |||
Empfindlichkeit | Fahrspannung:700VPP,Distanz:0,6 m, Echoamplitude:470mv | ||
Gipfel Stromspannung<1500VPP | |||
-40~+80 ℃ | |||
≤ 3 kilos oder 0,3 MPa | |||
| (Strahlbreite) Halbleistungstrahlbreite bei -3 dB: 7 ° ±10%, Scharfen Winkel: 16 ° ±10% | ||
Gehäuse Material | Abs | ||
Verwendungszweck | Ultraschall eben Messgerät,Überwachung,Crashdosiger, Sicherheit | ||
Schutzlevel | IP68 | ||
Gewicht | 750g ± 5% | ||
Verkabelungsanleitungen | integratED -Typ:Verbinder(3Pin, 2,54 mm Terminal) :Rot+,Weiß-,Schwarz: Schützer Draht;Verbinder(3pIn 2,0 mm Terminal):weiß schwarz:Temperatursensor(MF58); | ||
Zulassungskurve | Produktstrukturdiagramm | ||
| |||
Ultraschallpegelmessanwendung:
IN Nichtkontakt-Ultraschall Levelmessung emittiert der Sensor Ultraschallimpulse in Richtung des Mediums, was sie dann zurück widerspiegelt.Die verstrichene Zeit von der Emission bis zur Rezeption der Signale ist proportional zum Niveau im Tank. Ultraschallsensoren sind ideal für einfache Standardanwendungen für beide für Flüssigkeiten und für Festkörper.
Antriebskreis: