Piezo Hannas (WuHan) Tech Co,.Ltd .- Professioneller Piezoceramic Elements Lieferant
Produkte
Sie sind hier: Heim / Produkte / Ultraschallwandler / Wandler für Distanz / 100-kHz-PVDF-Gehäuse Ultraschall-Entfernungsgeber für 2 m Entfernungsmessung
Hochfrequenz Großhandelsprodukte für Hersteller und Fabriken:

Produktkategorie

Feedback

loading

Anteil an:
sharethis sharing button

100-kHz-PVDF-Gehäuse Ultraschall-Entfernungsgeber für 2 m Entfernungsmessung

Über den Ultraschall -Abstandswandler können wir einen Wandler anbieten, der 1 m, 3m, 4m, 5m, 8m, 12m, 20 m, 30 m, 50 m erkennen kann.
Verfügbarkeitsstatus:
Menge:
  • PHA-100-02PE

  • Piezohannas

  • PHA-100-02PE

100 kHz PVDF -Ultraschall -Abstandswandler für 2 m Abstandmessung

 

 

Artikel

Technische Parameter

Bild

Name

100 -kHz -Antikorrosiv -Wandler

 

100 kHz PVDF -Ultraschall -Abstandswandler für 2 m Abstandmessung  

Modell

PHA-100-02pe

Frequenz

100KHz ±5%

Erkennungsabstand

0.152m

Minimale parallele Lmpedanz

700Ω ± 20

Kapazität

2100PF ± 20@1kHz

Empfindlichkeit

Keine Last dRauchenvOltage:300VPPDistanz:0.3m

Echoamplitude:40MV

Betriebs  Stromspannung

Gipfel  Stromspannung800VPP

Betriebs  Temperatur

-40+80 ℃

Druck

≤3Kilos oder  0,3 MPa

Wohnmaterial

PVDF

Verwendungszweck

Ultraschallstufe, Überwachung, Antikollision, Sicherheit

Installation  Abmessungen

Weitere Informationen finden Sie unter Produktstrukturzeichnung

Schutzlevel

IP68

Gewicht

300g ± 5

Verkabelungsanleitungen

Integrierte Grenzfläche (3Pin, 2,54 mm Klemme): Rot positiv, weiß negativ, schwarzer Schilddraht;

Grenzfläche (3Pin, 2,0 mm Klemme): Weiß und Schwarz für Temperatursensordraht (MF58);

Zulassungskurve

Produktstrukturdiagramm

XTBCX`g_GG0P1S3X686V8  

 

3pbrzd`4pq2f4rkpce1S2



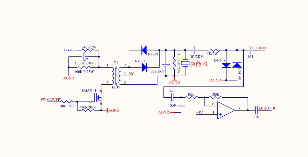
Antriebskreis:


Antriebskreis


Vorherige: 
Nächste: 

heiße Produkte

Piezo Hannas (WuHan) Tech Co,.Ltd ist eine professionelle piezoelektrische Keramik- und Ultraschallwandlerhersteller, die sich Ultraschalltechnologie und industriellen Anwendungen widmet.

EMPFEHLEN

KONTAKTIERE UNS

Hinzufügen: Nr. 456 Wu Luo Road, Wuchang District, Wuhan City, Provinz Hubei, China.
Email:sales@piezohannas.com
Tel: +86 27 84898868
Telefon: +86 +18986196674
QQ: 1553242848
Skype: Live: Mary_14398
Copyright 2017  Piezo Hannas (WuHan) Tech Co,.Ltd.All rights reserved.
Produkte