Piezo Hannas (WuHan) Tech Co,.Ltd .- Professioneller Piezoceramic Elements Lieferant
Neuigkeit
Sie sind hier: Heim / Nachrichten / Ultraschall -Wandlerinformationen / Ultraschallsensoren gelten für das Parksensorsystem

Ultraschallsensoren gelten für das Parksensorsystem

Anzahl Durchsuchen:0     Autor:Site Editor     veröffentlichen Zeit: 2018-04-09      Herkunft:Powered

erkundigen

facebook sharing button
twitter sharing button
line sharing button
wechat sharing button
linkedin sharing button
pinterest sharing button
whatsapp sharing button
sharethis sharing button


Prinzipien der Messung der Entfernung..png

Prinzipien der Messung der Entfernung


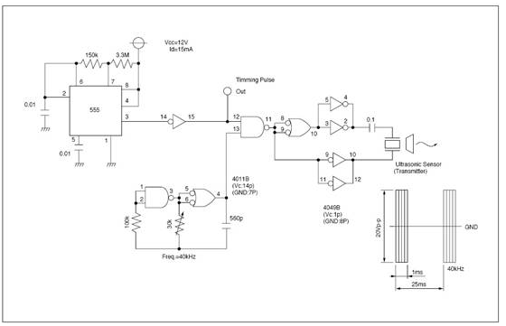
Das Beispiel der Impulsübertragungsschaltung.png

Das Beispiel der Impulsübertragungsschaltung


Durch den Ultraschallsensor, die Steuerung und das Display (oder den Summer) sowie die lokale Zusammensetzung des Ultraschalldehnungswandlers können der Fahrer seine Umgehung von Hindernissen durch Stimme oder eine intuitivere Sendungskoffer sagen. Entlasten Sie den Fahrer Stopp, umkehren und beginnen Sie, das durch Probleme verursachte Fahrzeug zu besuchen, und um dem Fahrer zu helfen, die Sichtwinkel- und Sichtweite der Mängel einer progressiven Antriebsversicherung zu reinigen.


Ultraschallparksensor arbeitet mit Ultraschallimpuls vom Sensor (Wandler) zum Ausstellen,Ultraschall -Tiefensensorwird durch den akustischen Oberflächenwellensensor reflektiert, um nach der Umwandlung in elektrische Signale dasselbe zu empfangen, und dann über den Zeitpunkt der Übertragung und Empfang von Schallwellen, um den Abstand vom Sensor zum gemessenen Objekt zu berechnen. WannDurchflussmesser -Wandlerist bei der Umkehrung nahe an sicherer Entfernung und kann dem Fahrer mit der Stimme oder einer intuitiveren Vitrine mit Hindernissen um Hindernisse umgeben.

Die Beziehung zwischen der Entfernung bis zum Objekt. L und die reflektierende Zeit t vonSchlammmesser -Wandler wird durch die folgende Formel ausgedrückt: l = c • t/2


C ist die Geschwindigkeit des Klangs; L ist der gemessene Abstand; T ist die Zeit des Sendens und Empfangens von Schallwellen.


Feedback
Piezo Hannas (WuHan) Tech Co,.Ltd ist eine professionelle piezoelektrische Keramik- und Ultraschallwandlerhersteller, die sich Ultraschalltechnologie und industriellen Anwendungen widmet.

EMPFEHLEN

KONTAKTIERE UNS

Hinzufügen: Nr. 456 Wu Luo Road, Wuchang District, Wuhan City, Provinz Hubei, China.
Email:sales@piezohannas.com
Tel: +86 27 84898868
Telefon: +86 +18986196674
QQ: 1553242848
Skype: Live: Mary_14398
Copyright 2017  Piezo Hannas (WuHan) Tech Co,.Ltd.All rights reserved.
Produkte